Smart Computational Imaging (SCI) Lab
智能计算成像实验室

文章简介

【中国光学】6.18开赛啦!2023年全国百强线上积分赛——光学与光学工程博士生学术联赛

260
发表时间:2023-06-19 10:53作者:中国光学来源:中国光学网址:https://mp.weixin.qq.com/s/MB7oFX7WNCF-e0SzcMYX6Q?from=industrynews&version=4.1.6.6018&platform=win

图片


由 Light: Science & Applications(http://www.nature.com/lsa),iCANX,联合国教科文组织“国际光日”组织委员会联合主办,面向全国光学与光学工程及其交叉学科的2023年全国光学与光学工程博士生学术联赛海选及十大赛区选拔赛已成功落下帷幕,全国百强线上积分赛即将开赛!


通过海选及赛区选拔赛,从全国十大赛区(东北、北京、华北、鲁苏皖、上海、海峡、华中、华南、西南、西北)脱颖而出的100名选手,将于2023年6月18日、6 月25日、7月2日、7月9日、7月16日一共连续五个周日(比赛日)在线上进行学术竞赛与交流。


每个比赛日有两场比赛,上午场:9:00-12:00,下午场:14:00-17:00,每场比赛共10名选手(每个赛区派1人参加),比赛语言为中文,每位选手一共16分钟,其中报告8分钟,回答评委提问8分钟。


每场积分赛排名前两位的选手晋级全国光学与光学工程博士生学术联赛线下总决赛,并参与2023年8月11日-16日在长春举办的“Light Conference Week”(http://lightconference.cn)和Light博士生学术联赛颁奖典礼。

图片


线上积分赛还设有以下奖项:

1.单场冠军、单场亚军:每场积分排名前两名的选手(奖金+证书);

2.优秀赛区组织奖:赛区积分前三名的组织单位(奖杯);

3.单场最佳PPT设计奖:单场观众投票数的第一名(奖金+证书);

4.其他奖励:进入总决赛的所有选手,还将获得由华为终端有限公司提供的精美奖品。并且每人获得一张2年有效期的在Light: Science & Applications以及子刊eLight和Light: Advanced Manufacturing发表论文免收APC费用的特权;邀请撰写特邀综述等。


线上积分赛面向全球所有观众,同步实况直播!

6 月 18 日(本周日),全国百强线上积分赛将迎来第一个比赛日(第一、二场)。具体信息如下:


第一场(6月18日 上午9:00-12:00)

直播网址(复制网址或者扫描二维码直接观看):
https://wx.vzan.com/live/channelpage-264560?v=1686725041187

图片

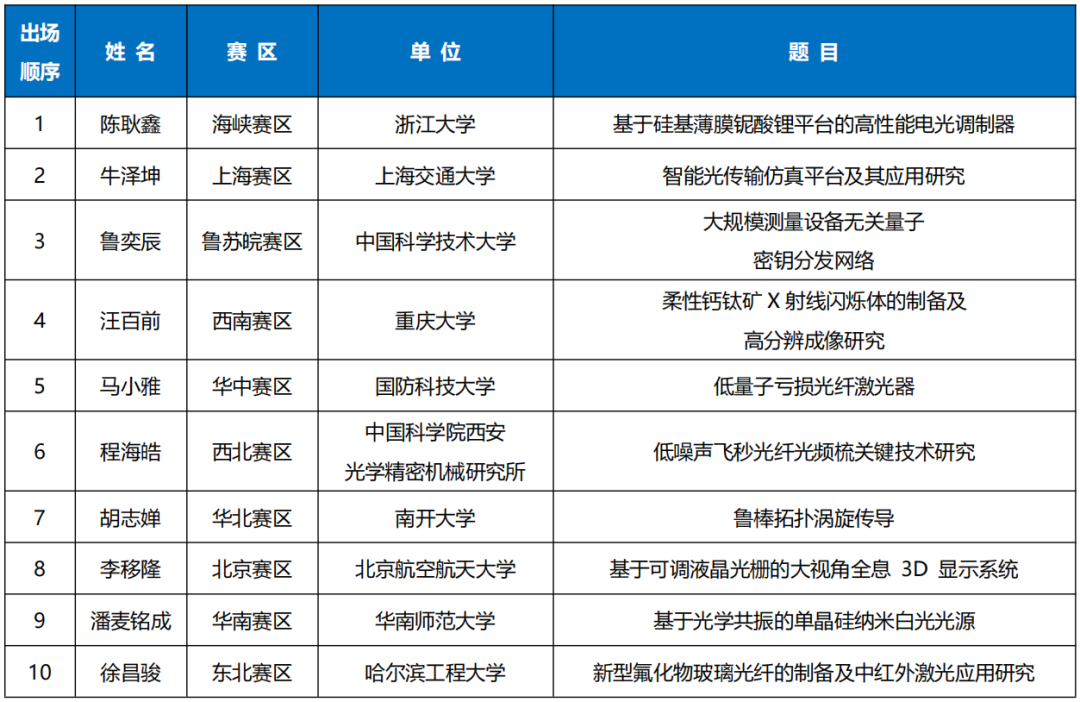
/ 第一场参赛选手及出场顺序 /
图片

图片


/ 第一场专业评委 /
图片


第二场(6月18日 下午14:00-17:00)

直播网址(复制网址或者扫描二维码直接观看):
https://wx.vzan.com/live/channelpage-264560?v=1686725041187

图片

/ 第二场参赛选手及出场顺序 /

图片

图片


/ 第二场专业评委 /

图片

嘉宾评审团(第一比赛日)

注:排序是女士优先,然后姓氏拼音排序
图片

贾宝华

皇家墨尔本理工大学

贾宝华是澳大利亚皇家墨尔本理工大学的终身教授,澳大利亚研究署未来研究员,埃米材料和纳米制造中心主任。在2022年加入RMIT大学之前,贾宝华是斯威本科技大学的终身教授,埃米材料转化中心创始主任和研究负责人。美国光学学会会士,Institute of Materials, Minerals and Mining (IMO3)会士。自2019年以来,贾教授担任澳大利亚研究委员会会评专家。

图片

吴一辉

中国科学院长春光学精密机械与物理研究所

吴一辉,长春光机所学术委员会副主任,中科院特聘研究员,中国微米纳米技术学会常务理事;国家重点研发计划重点专项专家,吉林省高级专家,吉林省高层次人才,获评全国女职工建功立业标兵等。研究方向包括微流控、生物传感、拉曼光谱、基因测序等,发表SCI刊物论文100余篇,获授权发明专利30余项,获吉林省科技进步一等奖(排名第一),其中光纤光谱仪、微流控和生物传感完成了成果转化。作为研究生导师培养的研究生多人,2名获中法双博士学位,1名成长为国家杰出青年基金获得者,1名被选为德国洪堡学者,获中科院朱李月华优秀教师奖。

图片

万雅婷

阿卜杜拉国王科技大学

万雅婷博士2012年本科毕业于浙江大学,2017年以香港科技大学博士生最高荣誉 “PhD Research Excellence Award”毕业,之后5年在美国加州大学圣塔芭芭拉分校John Bowers教授组从事博士后研究,并于2022年全职加入KAUST,创建集成光电子实验室。基于硅基集成工艺,万博士致力于实现高性能、高集成度的硅基量子点集成光电芯片, 及其在高速大容量光通信,光计算及量子通信方面的应用。近5年,发表国际SCI期刊论文36篇,包括在 Optica等光学领域著名国际期刊第一作者论文 24 篇(10次被选期刊封面)。万博士同时担任JSTQE, JQE客座编辑, Nature旗下和 OSA旗下等 20 种外文期刊审稿人,获2021 CLEO Tingye Li Innovation Prize,Light:Science & Applications举办的2022全球光学未来之星奖, 2018 年度 PIERS Young Scientist Award,2019 年度 Rising Stars Women in Engineering, 2021年度 OGC Best Young Scientist Award。

图片

顾波

玻色光子公司

顾波博士, 全球光子行业的资深专家和企业家。2012年创立BOS Photonics并担任首席科学家,旨在培育和开发下一代光子技术。从事光子领域三十余年,发明一系列世界首创的新型激光器、超快激光材料,和突破性的激光技术应用 , 研发的产品至今还在全球各地工厂被广泛使用。发表170余篇论文包括3篇杂志封面文章,编辑出版13部论文集,作24次国际学术大会主旨报告和80余次特邀报告。已获得121项美国和国际专利。担任过56次国际学术会议的大会主席,曾担任5个国际学术期刊的编委,担任美国麻省理工大学等知名大学的特聘教授,并辅导出数位博士后和博士生。曾任国际知名光子公司GSI集团副总裁和全球顶尖光电巨头美国 IPG Photonics 公司亚洲区董事总裁,是光纤激光技术和超快激光技术在全球工业制造领域广泛应用的先驱开拓者。他目前担任国际光学工程学会 SPIE Fellow 会士遴选委员会评委,和国际顶尖光电产品大奖 PRISM AWARD 菱镜奖的评委,同时担任中国光学学会副秘书长和美国激光学会执行理事兼秘书长。顾波博士是中国光学学会会士(COS Fellow), 美国光学学会会士 (OPTICA Fellow),国际光学工程学会会士 (SPIE Fellow),和美国激光学会会士(LIA Fellow)。顾波博士于2022年获得美国激光学会亚瑟.肖洛奖(LIA Arthur L. Schawlow Award),和2023年获得国际光学工程学会梅曼激光奖(SPIE Maiman Laser Award)。

图片

蒋仕彬

美国AdValue Photonics, 杭州银湖激光

蒋仕彬博士于浙江大学, 中科院上海光机所和法国雷恩第一大学获得学士,硕士和博士学位。现担任美国两家高科技公司董事长, 苏州图森激光和杭州银湖激光董事长,美国亚历桑那大学光学学院兼职教授。蒋博士长期从事激光材料和激光器的研究。编辑出版27部论文集, 发表150多篇学术论文, h index 45, 作50次国际学术大会特邀报告,已获得49项美国发明专利和23项中国专利。蒋仕彬博士应邀担任32个美国光学学会,国际光学工程学会,美国陶瓷学会,中国光学工程学会和中国光学学会的国际学术会议的主席。曾担任美国,中国国家自然科学基金委评审专家委员会委员,日本东京大学科技振兴项目顾问,日本神户大学, 法国雷恩第一大学, 浙江大学和南开大学客座教授,中科院上海光机所和西安光机所客座研究员。曾担任5个国际学术期刊编委和顾问, 国际光学工程学会, 美国光学学会和美国陶瓷学会奖项评选委员会委员。担任2014年美国陶瓷学会玻璃和光学材料分会主席。现担任中国科学院海外评审专家和国际玻璃协会光电玻璃学术委员会副主席。2005年获得国际玻璃协会颁发Gottardi奖,全世界每年只颁给一位青年科学家。2012年和2014年两次获得号称是“科技奥斯卡奖”的R&D100奖。2018年获得美国陶瓷学会技术成就奖。2019年被授予国际陶瓷大使称号。由于他在激光器和激光材料方面的杰出贡献,2005年当选为国际光学工程学会(SPIE)会士,2008年当选为美国陶瓷学会(ACerS)会士,2011年当选为美国光学学会(OSA)会士,2020年当选为世界陶瓷科学院院士。

图片

沈平

南方科技大学

沈平,美国光学学会会士(OSA Fellow), 国际光学工程学会会士(SPIE Fellow)。国际电气与电子工程师协会光电子学会广东分会主席(IEEE Photonics Society).   自 2002至 2019 年先后担任新加坡南洋理工大学网络技术研究中心(NTRC)主任、光电子学研究中心(OPTIMUS)主任、光纤技术研究中心(COFT)主任、教学院长, 现为南方科技大学讲席教授;研究领域包括硅光子技术、光电感知技术、激光技术,生物医学成像与分子检测、机器学习等。发表国际学术论文 400余篇,H-因子 60,引用超万次;近几年来作为 PI 及 Co-PI 申请到新加坡NRF,MOE等项目经费超过5千万;担任大型国际会议主席如CLEO-PR 2017,并为 PGC、ICOCN, ICAIT 等国际大会的发起者;主讲本科生课程《光电智感》,创新项目“Enabled learning:Escape Room Design”被主流媒体 Channel News Asia, U频道, 8频道, Channel 5, 早报 等四种语言广泛报道;培养的博士生/博后获得国家杰青 2人、国家青千 1人、国家优青 2人、高科技创业公司 2 家等;与国内外高校合作紧密。

图片

孙贤开

香港中文大学

孙贤开教授于2010年获加州理工学院应用物理学博士学位,2010至2014年耶鲁大学电机工程系任博士后、副研究科学家,2014年加盟香港中文大学,现任电子工程学系副教授及光科学中心副主任。2013年孙教授因在纳米光机械系统领域的实验研究荣获美国纽约科学院的Blavatnik青年科学家奖之最终提名奖。2015年孙教授荣获香港研究资助局颁发的杰出青年学者奖。孙教授现任Optica和Journal of Lightwave Technology期刊副编辑,为诸多物理、应用物理及光学国际期刊的审稿人,并受国际诸多基金委邀请任基金评审人。

图片

孙志培

阿尔托大学

孙志培,欧洲科学院院士,芬兰阿尔托大学电子和纳米工程系教授;主持多项芬兰科学院以及欧盟重大科学项目;共指导30名博士后和27名博士研究生;在国际顶尖期刊发表300余篇学术论文。

图片

张霜

香港大学

张霜,香港大学物理系的讲座教授和代系主任。他于2005年在新墨西哥大学获得电子工程博士学位。之后在UIUC和UC Berkeley担任博士后。他于2010年加入英国伯明翰大学物理系担任Reader,并于2013年晋升为教授。张霜教授于2020年加入香港大学担任讲座教授。他曾获得IUPAP光学奖(2010年)、欧盟的ERC Consolidator Grant(2015-2020年),英国皇家学会Wolfson科研奖(2016-2021年),和新基石研究员项目(2023-2028)。他于2016年当选为OSA会士,于2022年当选为APS会士,并自2018年以来连续5年被Clarviate列为全球高引名单。他长期从事超材料和纳米光子学的研究。已在Science, Nature, Nature Physics, Nature Photonics, Nat. Nanotech.,Light. Sci. Appl.,Phys. Rev. Lett.,Sci. Adv.、Nat. Commun. 等国内外著名学术期刊发表SCI论文200余篇。



监制:白雨虹

编辑:秦思、赵阳

来源|中国光学

排版 | 孙菲

复审 | 左超

终审 | 徐峰


SCILab 官方公众号
SCILab 官方B站